国家开放大学是教育部直属的,以现代信息技术为支撑,办学网络立体覆盖全国城乡,主要面向成人开展远程开放教育的新型高等学校。
福建广播电视大学(简称福建电大)是福建省人民政府直属的利用卫星通讯、计算机网络等先进教育技术,采用文字、音像、计算机网络课件等多种媒体进行远程教育的新型高等学校,是国家开放大学系统办学的重要组成部分,是国家认定的高等教育自学考试本科与专科层次的主考大学,是经教育部评估开放教育优秀等次的高等学校。开放教育是经教育部批准的一种新型教育形式。二○二○年春季开放教育继续面向全省招生,现将有关招生事宜通告如下:
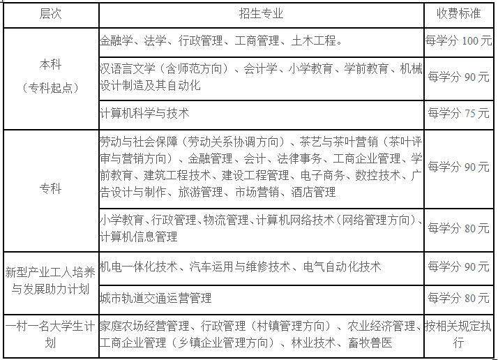
一、2020年春季招生专业及收费标准
1.各教学点具体专业开设情况向当地电大咨询。

2.申请学习者报名时需要交纳报名考试费40元、注册建档费200元。
3.学费按学分收取,严格按照省物价局核定的标准执行。最低毕业总学分,专科78分,本科72分。
4.教材费按实由学员自理。
二、招生对象
本科(专科起点)专业:具有国民教育系列相同或相近专业高等专科以上(含专科)学历者。专科专业:招生对象为普通高中、职业高中、技工学校和中等专业学校毕业生。
三、入学程序
开放教育本、专科各专业报名者参加由福建电大组织的入学水平测试后,统一注册入学。具体测试时间与方式请咨询当地电大。
四、学习方式
学生须参加在线学习或面授学习,完成课程作业,参加课程考试。学生主要利用文字教材、录音、录像教材、微课程和网络课程等多种媒体资源和国家开放大学学习网进行学习。学生通过登录学习网点播和查看网上教学资源进行在线学习,利用论坛、网上直播和视频系统等网络交互手段,与同学、教师进行学习交流,也可以到学习中心(教学点)参加集中面授学习或参加小组学习。
五、毕业及颁证
实行学分制。学籍自注册入学起八年内有效。根据教育部有关要求,二年制本科(专科起点)、专科专业最短学习年限均为两年半。2020年春季各专业入学的学生,取得规定的最低毕业总学分,思想品德经鉴定符合要求,准予毕业,颁发国家开放大学毕业证书。本科(专科起点)学生符合条件的可按规定申请国家开放大学学位。
本、专科毕业证书可在教育部学历证书查询网站——中国高等教育学生信息网(www.chsi.com.cn)查询。
六、报名方式与日期
1.学生可以在经批准招生的教学点进行报名。省电大校址:福州市铜盘路15号。招生咨询电话:0591-87837764,87813816。省校直属学院招生报名电话:文经学院:0591-87816476;理工学院:0591-87875487;公共管理学院:0591-87837492;继续教育学院:0591-87834646。
2.申请学习者持本人身份证、毕业证书(另附身份证与毕业证书复印件一套<复印在同一张A4复印纸上>)及填好的报名表,向当地电大办理报名手续(随带1寸蓝底正面免冠彩照二张)。
3、报名截止时间:2020年3月16日。
七、全省各教学点及报名咨询电话


福建电大招生咨询电话:0591—87837764 87813816
福建电大网址: http://www.fjou.edu.cn
福建电大招生在线:http://zs.fjou.edu.cn